中药批发的资质要求主要包括以下几点。
1、持有有效的中药材批发营业执照。

2、取得相关药品经营许可证,药品经营许可证是开办药品批发企业的必要条件,也是企业合法经营的凭证,办理药品经营许可证的条件包括符合药品经营企业的开办条件,拥有能够保障药品质量的经营场所、设备和储存条件等,企业还需要遵守药品经营质量管理规范,确保药品质量。
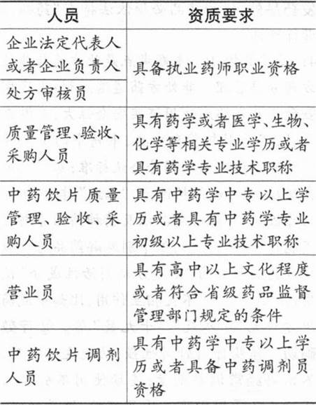
3、具有中药材相关专业知识的人员,如中医药师等,批发中药材的企业还需要配备中药材炮制、炮制辅料等技术人员,这些人员需要具备相应的专业知识和技能,以确保中药材的质量和安全。
4、建立完善的质量管理制度和质量验收标准等,这些制度包括采购、储存、销售等环节的管理制度,以确保中药材从采购到销售的质量可控,企业还需要建立质量验收标准,对采购的中药材进行质量验收,确保符合质量要求。

5、法律、法规规定的其他条件,不同地区和市场可能有不同的规定和要求,企业需要根据当地法律法规进行申请和审批。
仅供参考,具体要求可能会因地区和具体政策有所不同,建议咨询当地的药品监督管理部门或相关行业协会,以获取详细和准确的资质要求信息。
TIME
